FR
DE
NL
EN
Inovéo
Elevéo
Qui sommes-nous?
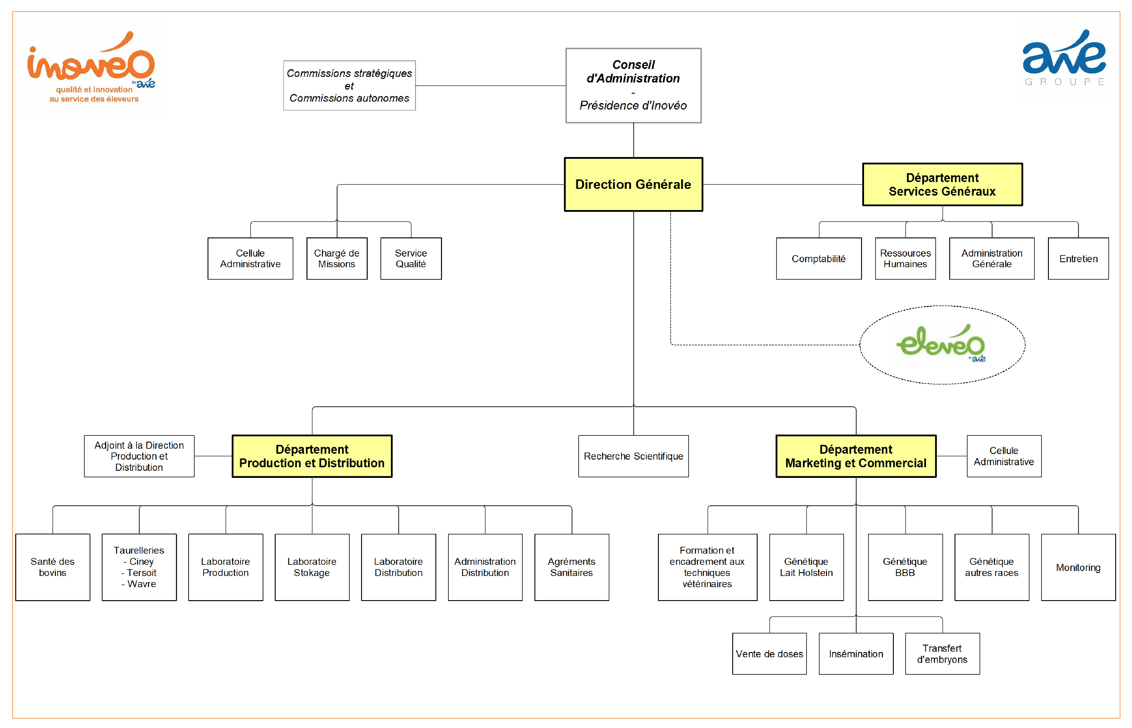
Organigramme
Historique
Rapport d'activités
Infos utiles
Nos équipes
Suggestion/Réclamation
Offres d'emploi
Autres sites
Nos CIA
Visites
Présentation
Autres races
Allaitantes
Autres races viandeuses
Blonde d'Aquitaine
Charolais
Limousin
Parthenais
Salers
Laitières
Autres races laitières
Brune Suisse
Fleckvieh
Jersey
Montbéliard
Normande
Rouge Scandinave
Holstein
Carte complète
Taureaux avec descendance
Blanc-Bleu-Belge
Liste des taureaux
Taureaux viandeux
Taureaux mixtes
Catalogue
Taureaux viandeux
Taureaux mixtes
Nouveaux taureaux
Taureaux viandeux
Taureaux mixtes
Accueil
Ici :
Home
>
Accueil Inovéo
> Qui sommes-nous? > Organigramme
Commande de doses
0 taureau(x)
Agenda
14/05/2026:
Blanc Bleu Belge: Concours Jeudi de l'Ascension - Jodoigne
20/05/2026:
Blanc Bleu Belge - CSB : Vente publique de jeunes taureaux issus du performance test - Ciney
25/05/2026:
Blanc Bleu Belge: Journée Agricole du lundi de Pentecôt - Nivelles
Tous
Monitoring
SenseHub
Smartvel
EasyFoal
Mise à jour
Copyright © AWE Association Wallonne des Eleveurs - Programmation AWE - Web design by phenixgraphic.be